导读
摩擦色牢度是评估纺织品内在质量的一个重要指标,它属于众多色牢度测试中的基础测试。虽然各国在测试标准上的原理相似,但在具体操作细节上存在差异。下面将对比和分析国际、美国、澳洲、加拿大、日本以及中国等不同国家在摩擦测试方法上的不同。
本文共介绍了9种不同组织和国家所采用的摩擦色牢度标准方法:

01测试条件的区别
摩擦色牢度测试需要用到摩擦色牢度测试仪。从摩擦方式的角度来看,摩擦测试方法包含平面往复摩擦式、曲面往复摩擦式以及旋转摩擦式这三种(它们分别对应着上述表格中的序号1、2、3),而且这三种摩擦方式分别适用于三种不同类型的摩擦色牢度测试仪。
1.平面往复摩擦式
使用标准的白色棉布,将其安装在圆形或方形的摩擦头上,在特定的压力下,按照规定的摩擦方式、次数和行程,对染色的织物进行摩擦测试。测试分为干摩擦和湿摩擦两种,完成摩擦后,在D65标准光源下,利用沾色灰色样卡来评估摩擦白布上的沾色程度。

2.曲面往复摩擦式
日标摩擦色牢度测试遵循日本工业标准JIS L0849中的规定,采用摩擦试验机Ⅱ形(又称学振形)进行色牢度摩擦测试。其特点在于摩擦试样的移动路径为曲线,且摩擦仪的结构设计具有独特性。测试中使用了Gakushin型色牢度摩擦仪,该仪器配备了一个半径为200mm的凸面试样台和一个表面半径为45mm的弧形摩擦头,与白色棉摩擦布的接触面积大约为100平方毫米。

3.旋转摩擦式
把纺织试样与一块干摩擦布和一块湿摩擦布分别进行旋转式摩擦,再使用沾色用灰色样卡对摩擦布的沾色程度予以评定。这种方法是专门用来检测小面积印花或者染色的纺织品耐摩擦色牢度的试验方法,其被测试的面积要比GB/T 3920规定的试验面积小。

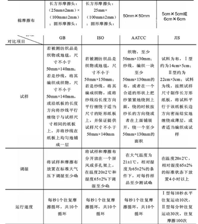
02测试条件的区别
不同国家的测试方法,在摩擦动程、速度,摩擦头压力、尺寸,摩擦布含水量、加湿方式等方面均存在差异,而这些差异都会对测试结果造成影响。
1.调湿大气
美国AATCC标准所规定的温度是(21±1)℃,相对湿度为(65±2)%;其他标准的要求则与ISO 139里规定的标准大气相同。
2.摩擦动程

3.摩擦速度和次数

日标所涉及的摩擦次数是最多的,而且摩擦所耗费的时间也是最长的,其摩擦次数和摩擦耗时分别是往复式和旋转式摩擦的10倍。正因为如此,日标有着较长的摩擦历程,这就意味着测试会更加严格。对于同样的纺织品,采用日标进行测试的话,得到的结果往往较差。
4.摩擦头大小和压力

5.取样方向
平面和曲面往复式摩擦测试标准中,除了美国的AATCC标准要求按30°斜向取样外,其他标准均要求分别沿经纬方向取样;而旋转摩擦测试标准则是采用小面积固定原点进行摩擦,无需特别裁剪取样。
6.含水率
6.1 美国AATCC标准相关
在美国AATCC标准里,不管是往复式摩擦的AATCC8,还是旋转摩擦的AATCC116,湿摩擦布的含水率都要求达到65%。
6.2 ISO、欧盟和我国标准情况
正常带液率
在ISO、欧盟以及我国的标准中,正常状况下,湿摩擦布的带液率是95% - 100%。
特殊情况及调控方法
当摩擦布带液率可能对评级产生严重影响的时候,可以采用其他的带液率。
我国标准对于调控摩擦布带液率有清晰的规定,像可以运用轧液装置或者其他合适的装置来进行调控。
6.3 加拿大、澳大利亚和日本标准情况
加拿大的CAN/CGSB标准、澳大利亚的AS标准还有日本的JIS过桥式摩擦标准,这些标准都要求湿摩擦布的含水率为100%。
6.4 含水率与湿摩擦色牢度结果的关系
湿摩擦布的含水率越多,它的湿润程度就越大。因为染料在湿润状态下往往容易水解掉色,所以含水率越大,湿摩擦色牢度的测试结果就越低。
7.评级灰卡
AATCC标准采用的是沾色灰卡,或者是AATCC的沾色评级卡来进行评级;而ISO、中国、欧盟以及日本的标准,则统一使用沾色灰卡来进行评级。
03不同测试方法对比


