本文件按照 GB/T 1.1—2020《标准化工作导则 第 1 部分:标准化文件的结构和起草规则》的规定起草。
本文件代替 FZ/T 62026—2015《手工粗布床单》、FZ/T 62029—2015《手工粗布被套》,与 FZ/T 62026—2015、FZ/T 62029—2015 相比,除结构调整和编辑性改动外,主要技术变化如下:
a) 更改了适用范围(见第 1 章,FZ/T 62026—2015 的第 1 章、FZ/T 62029—2015 的第 1 章);
b) 更改了规范性引用文件(见第 2 章,FZ/T 62026—2015 的第 2 章、FZ/T 62029—2015 的第 2 章);
c) 更改了 “手工粗布” 的定义(见第 3 章,FZ/T 62026—2015 的第 3 章、FZ/T 62029—2015 的第 3 章);
d) 增加了符合 GB 31701 的要求(见 4.3,FZ/T 62026—2015 的 4.5、FZ/T 62029—2015 的 4.5);
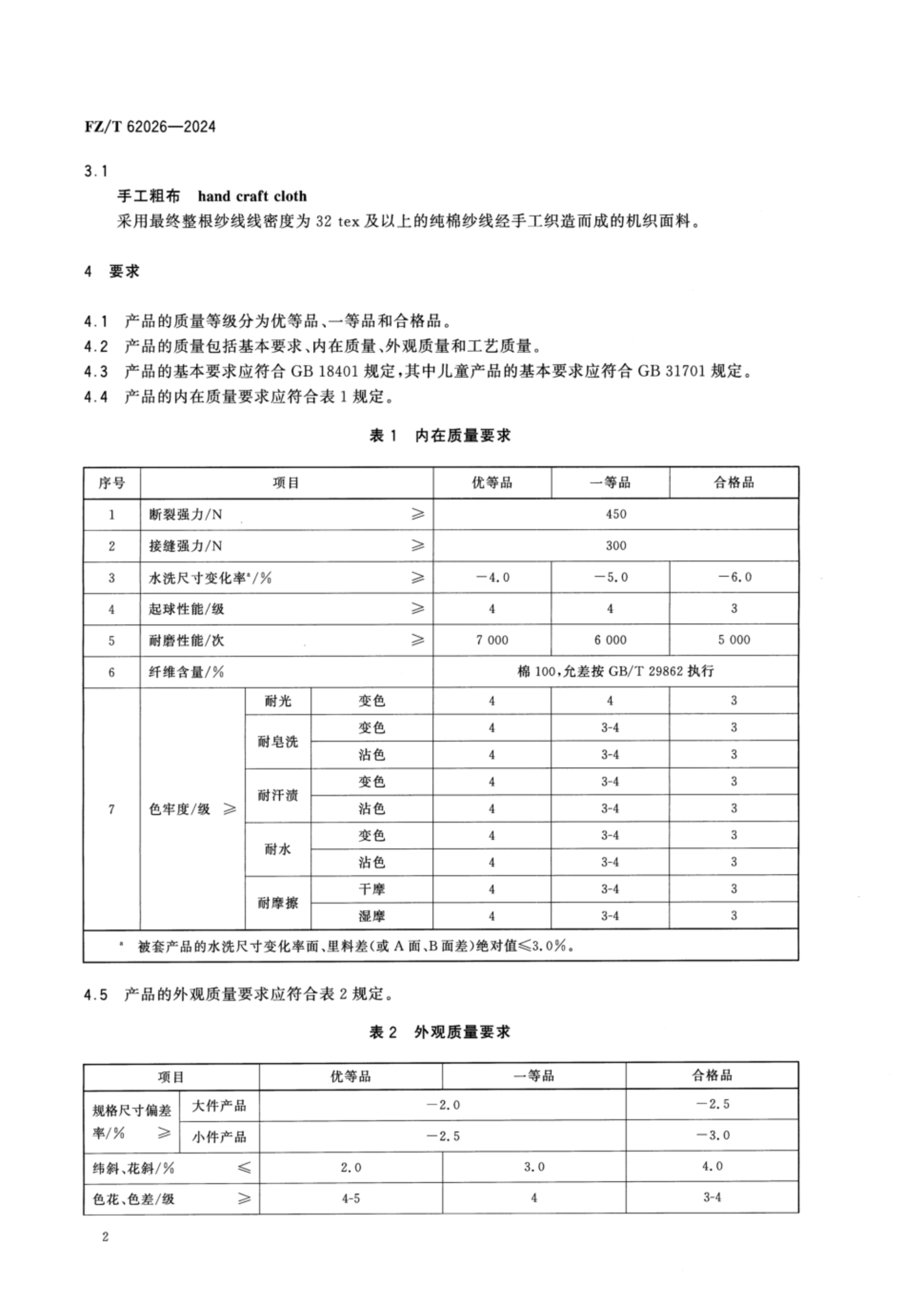
e) 更改了断裂强力、水洗尺寸变化率考核指标(见 4.4,FZ/T 62026—2015 的 4.3、FZ/T 62029—2015 的 4.3);
f) 增加了耐磨性能考核指标(见 4.4);
g) 更改了纤维含量指标要求(见 4.4,FZ/T 62026—2015 的 4.3、FZ/T 62029—2015 的 4.3);
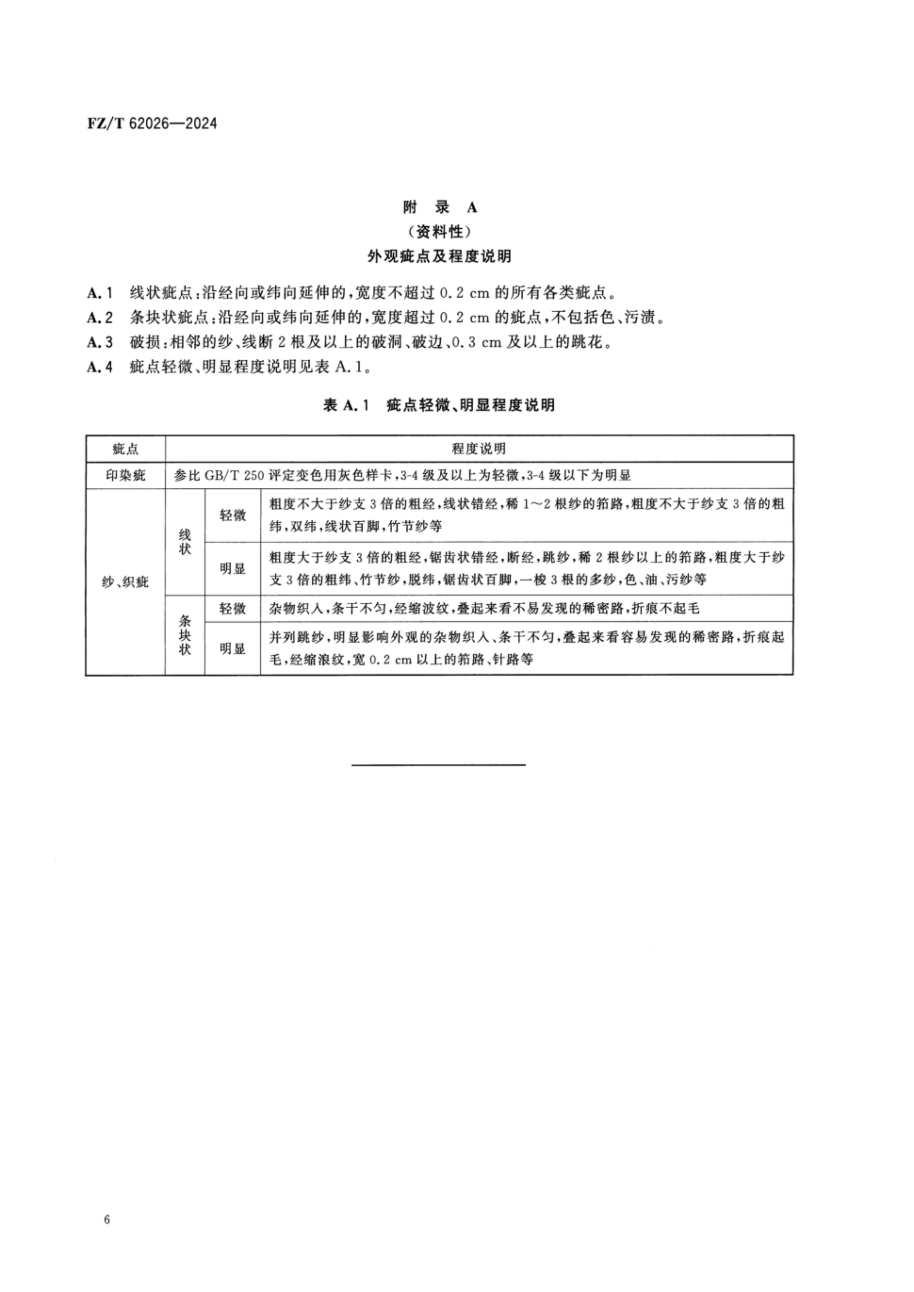
h) 更改了外观疵点中线状疵点、条状块状疵点考核指标(见 4.5,FZ/T 62026—2015 的 4.4、FZ/T 62029—2015 的 4.4);
i) 更改了产品规格尺寸偏差率指标(见 4.5,FZ/T 62026—2015 的 4.4、FZ/T 62029—2015 的 4.4);
j) 增加了小件产品规格尺寸偏差率指标(见 4.5,FZ/T 62026—2015 的 4.4、FZ/T 62029—2015 的 4.4);
k) 将工艺质量单独作条,和 GB/T 22796—2021 相协调(见 4.6,FZ/T 62026—2015 的 4.4、FZ/T 62029—2015 的 4.4);
l) 增加了起球试验方法中负荷的规定(见 5.1.4,FZ/T 62026—2015 的 6.1.4、FZ/T 62029—2015 的 6.1.4);
m) 增加了金属残留物检测仪灵敏度的规定(见 5.1.12,FZ/T 62026—2015 的 6.3、FZ/T 62029—2015 的 6.3);
n) 更改了规格尺寸偏差率试验方法(见 5.2.2,FZ/T 62026—2015 的 6.2.2、FZ/T 62029—2015 的 6.2.2);
o) 增加了组批的规定(见 6.1.1);p) 更改了抽样方案(见 6.1.2、6.1.3,FZ/T 62026—2015、FZ/T 62029—2015 的表 3、表 4);
q) 更改了产品使用说明内容及规格尺寸标注规定(见 7.1,FZ/T 62026—2015 的 8.1、FZ/T 62029—2015 的 8.1)。
请注意本文件的某些内容可能涉及专利。本文件的发布机构不承担识别专利的责任。
本文件由中国纺织工业联合会提出。本文件由全国家用纺织品标准化技术委员会床上用品分技术委员会(SAC/TC 302/SC 1)归口。本文件起草单位:山西省检验检测中心(山西省标准计量技术研究院)、山西襄子老粗布有限公司、江苏省纺织产品质量监督检验研究院、湖南工程学院。本文件主要起草人:刘晓花、崔淼、张彤、栗树斌、解相婧、范雷钧、马腊梅。
本文件及其所代替文件的历次版本发布情况为:
——FZ/T 62026—2015;
——FZ/T 62029—2015;
—— 本次为第一次修订。








